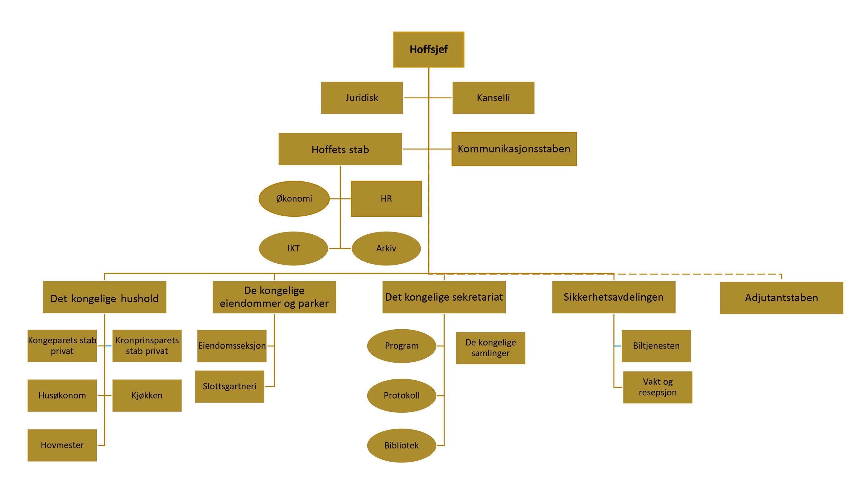
Gonagaslaš hoavva
Gonagaslaš hoavva veahkeha Gonagasbearraša sin beaivválaš doaimmain. Hoavva galgá bearráigeahččat ahte Gonagaslaš šloahtta ja eará gonagaslaš báikkit, opmodagat ja foanddat jođihuvvojit ja hálddašuvvojit buoremus lági mielde. Gonagaslaš hoavas leat oalle máŋggalágan ámmátjoavkkut ja doaimmat. Majestehta Gonagasa válgasánit, ”Alt for Noreg”, leat hoava višuvdna.




